Thẻ: bệnh viện đa khoa quốc tế vinmec ở đâu

  • Bảng giá dịch vụ của Bệnh viện đa khoa quốc tế Vinmec

    Bảng giá dịch vụ của Bệnh viện đa khoa quốc tế Vinmec

    AZThuoc chia sẻ bài viết: Bảng giá dịch vụ của Bệnh viện đa khoa quốc tế Vinmec, bạn đọc quan tâm vui lòng bình luận bên dưới để giải đáp. 

    Bệnh viện đa khoa quốc tế Vinmec là địa chỉ khám chữa bệnh uy tín và chất lượng hàng đầu TPHCM. Đây là địa chỉ thăm khám và chữa trị bệnh được nhiều người dân trong khu vực tin tưởng. Bệnh viện đã có thể thực hiện đa dạng các dịch vụ khám chữa bệnh như điều trị chuyên sâu, lưu trú điều trị,…… tùy theo nhu cầu của người đến khám. Cùng AZThuoc.com tìm hiểu thêm về Bảng giá của Bệnh viện đa khoa quốc tế Vinmec để có thêm chuẩn bị kiến thức thăm khám cho mình nhé! 

    Bạn đọc có thể tham khảo thêm:

    • Địa chỉ khám bệnh uy tín gần bạn
    • Bác sĩ giỏi từ các bệnh viện uy tín trên cả nước
    • Thông tin về bệnh viện công, bệnh viện tư uy tín

    Bệnh viện đa khoa quốc tế Vinmec ở đâu?

    Vinmec là Hệ thống Y tế phi lợi nhuận do Vingroup phát triển. Ra đời năm 2012, Vinmec hiện có 7 bệnh viện đa khoa đi vào hoạt động. Bệnh viện có cơ sở vật chất vượt trội; đội ngũ chuyên gia, bác sỹ đầu ngành. Ngoài ra bệnh viện còn liên tục có các phương pháp điều trị mới nhất, đến nay Vinmec đã trở thành địa chỉ chăm sóc sức khỏe tiêu chuẩn quốc tế tại Việt Nam. Chi phí khám bệnh của Bệnh viện đa khoa quốc tế Vinmec nhận đánh giá tích cực từ phía các bệnh nhân đến khám.

    Bệnh viện Đa khoa Quốc tế Vinmec Central Park
    Bệnh viện Đa khoa Quốc tế Vinmec Central Park
    • Hiện nay bệnh viện đang tọa lạc tại địa chỉ số 720A Điện Biên Phủ, P22, Q. Bình Thạnh, TPHCM.
    • Số điện thoại của Bệnh viện đa khoa quốc tế Vinmec: (+84) 8 352 0338
    • Website: vinmec.com
    • Fax: (+84) 8 3520 3366

    Các chuyên khoa

    Hiện nay bệnh viện đang có 9 khoa đang phục vụ nhu cầu của các bệnh nhân đến khám:

    • Hồi sức cấp cứu
    • Gây mê – điều trị đau
    • Khám sức khỏe tổng quát
    • Tim mạch
    • Ung bướu – xạ trị
    • Nhi
    • Chẩn đoán hình ảnh
    • Xét nghiệm
    • Dược

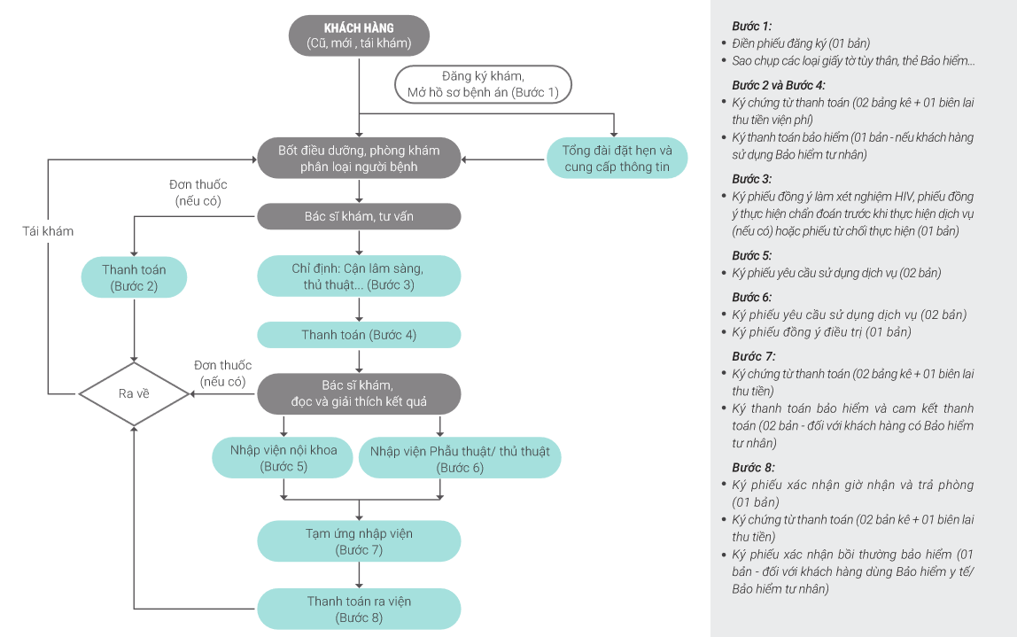
    Quy trình khám bệnh tại Bệnh viện Vinmec Central Park

    • Bước 1: Điền phiếu đăng ký và Sao chụp các loại giấy tờ tùy thân, thẻ Bảo hiểm…
    • Bước 2: Ký chứng từ thanh toán và Ký thanh toán bảo hiểm
    • Bước 3: Ký phiếu đồng ý làm xét nghiệm HIV, phiếu đồng ý thực hiện chẩn đoán trước khi thực hiện dịch vụ hoặc phiếu từ chối thực hiện
    • Bước 4: Ký chứng từ thanh toán và Ký thanh toán bảo hiểm
    • Bước 5: Ký phiếu yêu cầu sử dụng dịch vụ
    • Bước 6: Ký phiếu yêu cầu sử dụng dịch vụ và Ký phiếu đồng ý điều trị
    • Bước 7: Ký chứng từ thanh toán và Ký thanh toán bảo hiểm và cam kết thanh toán
    • Bước 8: Ký phiếu xác nhận giờ nhận và trả phòng. Ký chứng từ thanh toán. Ký phiếu xác nhận bồi thường bảo hiểm.
    Quy trình khám bệnh của bệnh viện
    Quy trình khám bệnh của bệnh viện

    Bảng giá dịch vụ tại Bệnh viện đa khoa quốc tế Vinmec

    Tùy vào tình trạng bệnh lý và phương pháp lựa chọn chữa trị thì giá khám ở Bệnh viện đa khoa quốc tế Vinmec Central Park có thể khác nhau. Do đó, để biết chính xác chi phí khám bệnh của Bệnh viện đa khoa quốc tế Vinmec. Các bạn hãy liên hệ trực tiếp với bệnh viện để được tư vấn cụ thể hơn nhé!

    Bên cạnh đó, AZThuoc.com đã tìm hiểu chi phí của một số các dịch vụ cơ bản tại bệnh viện như sau:

    Bảng giá dịch vụ của Bệnh viện đa khoa quốc tế Vinmec
    Bảng giá dịch vụ của Bệnh viện đa khoa quốc tế Vinmec

    Review về bảng giá tại Bệnh viện đa khoa quốc tế Vinmec

    Bệnh viện đa khoa quốc tế Vinmec là một trong những bệnh viện chuyên khám đa khoa uy tín tại khu vực TPHCM. Chi phí khám bệnh tại Bệnh viện đa khoa quốc tế Vinmec ở mức tương đối hợp lý cho các người bệnh đến khám có thể yên tâm về quá trình thăm khám của mình. Bệnh viện luôn đảm bảo về kinh nghiệm đội ngũ bác sĩ cũng như các thiết bị hỗ trợ. Khi có vấn đề về sức khỏe , bạn đọc có thể khám tại đây nếu đang ở khu vực TPHCM.

    Bệnh viện đa khoa quốc tế Vinmec Central Park
    Bệnh viện đa khoa quốc tế Vinmec Central Park

    Ngoài ra, bạn có thể tham khảo ý kiến của bạn bè hoặc người thân để có những review trung thực và chính xác.

    Như vậy, AZThuoc.com vừa cung cấp cho bạn những thông tin cơ bản và hữu ích về Bảng giá của Bệnh viện đa khoa quốc tế Vinmec. Mong rằng những thông tin này sẽ giúp ích cho bạn trong quá trình thăm khám, chữa bệnh của mình.

    Nguồn bài viết được AZThuoc tổng hợp và biên soạn lại từ các sở y tế tỉnh thành medinet.hochiminhcity.gov.vn, soyte.hanoi.gov.vn, nguồn bộ y tế moh.gov.vn. 

    Nội dung của AZThuoc.com chỉ nhằm mục đích cung cấp thông tin về Bảng giá dịch vụ của Bệnh viện đa khoa quốc tế Vinmec và không nhằm mục đích thay thế cho tư vấn, chẩn đoán hoặc điều trị y tế chuyên nghiệp. Vui lòng liên hệ với bác sĩ hoặc phòng khám, bệnh viện gần nhất để được tư vấn. Chúng tôi miễn trừ trách nhiệm y tế nếu bệnh nhân tự ý sử dụng thuốc mà không tuân theo chỉ định của bác sĩ.

  • Bệnh viện Đa khoa Vinmec Times City – Quy trình và chất lượng?

    Bệnh viện Đa khoa Vinmec Times City – Quy trình và chất lượng?

    AZThuoc chia sẻ bài viết: Bệnh viện Đa khoa Vinmec Times City – Quy trình và chất lượng?, bạn đọc quan tâm vui lòng bình luận bên dưới để giải đáp. 

    Hiện nay nhu cầu khám chữa bệnh ngày càng lớn. Từ đó xuất hiện mong muốn trong bạn để để tìm hiểu các địa chỉ khám chữa bệnh uy tín. Nhận biết điều này, AZThuoc.com xin gửi đến bạn đọc thông tin về Bệnh viện Đa khoa Vinmec Times City. Bệnh viện là địa chỉ khám chữa bệnh hàng đầu Hà Nội hiện nay. Bệnh viện có đủ khả năng để thực hiện nhiều dịch vụ chữa bệnh chuyên sâu nhu phẫu thuật, chụp Xquang,… Bệnh viện Đa khoa Vinmec Times City khám có tốt không? Quy trình khám bệnh của bệnh viện như thế nào? Cùng AZThuoc.com tìm hiểu thông tin nhé!!!

    Xin mời bạn đọc tham khảo các bài viết hữu ích khác:

    • [Review] Bệnh viện Đa khoa tỉnh Phú Thọ khám có tốt không?
    • [Review] Bệnh viện Tâm thần Thanh Hoá có tốt không?
    • [Thông tin] Bệnh viện 199 – Bộ công an có tốt không?

    Giới thiệu về Bệnh viện Đa khoa Vinmec Times City

    Vinmec là Hệ thống Y tế phi lợi nhuận do Vingroup phát triển. Ra đời năm 2012, Vinmec hiện có 7 bệnh viện đa khoa đi vào hoạt động. Với cơ sở vật chất vượt trội; đội ngũ chuyên gia, bác sỹ đầu ngành; liên tục ứng dụng các phương pháp điều trị mới nhất thế giới cùng chất lượng dịch vụ hoàn hảo, đến nay Vinmec đã trở thành địa chỉ chăm sóc sức khỏe tiêu chuẩn quốc tế tại Việt Nam. Bệnh viện nhận được nhiều đánh giá tích cực từ phía các bệnh nhân đến khám.

    Bệnh viện Đa khoa Quốc tế Vinmec Times City là Bệnh viện đầu tiên trong chuỗi Hệ thống Y tế Vinmec được đưa vào vận hành. Bệnh viện Đa khoa Quốc tế Vinmec Times City có diện tích lên đến 24.670m2, bao gồm 2 tầng hầm và 7 tầng nổi, môi trường xung quanh hiện đại, sang trọng, tiện lợi về giao thông.

    Địa chỉ của Bệnh viện Đa khoa Vinmec Times City

    Bệnh viện Vinmec Times City
    Bệnh viện Vinmec Times City

    Hiện nay bệnh viện Vinmec Times City tọa lạc tại địa chỉ số 458 Phố Minh Khai, Vĩnh Tuy, Hai Bà Trưng, Hà Nội.

    Thời gian làm việc của Bệnh viện Đa khoa Vinmec Times City

    Dịch vụ cấp cứu và phòng khám 24 giờ

    Khách hàng có nhu cầu dịch vụ cấp cứu, vận chuyển cấp cứu, khám nội đa khoa được phục vụ 24 giờ.

    Hệ thống phòng mổ, chẩn đoán hình ảnh và xét nghiệm hoạt động 24 giờ để phục vụ nhu cầu cấp cứu.

    Giờ làm việc tại các phòng khám Vinmec Times City

    Giờ làm việc tại các phòng khám đa khoa & chuyên khoa

    Từ thứ 2 đến thứ 6:

    • Sáng: 07:30 – 11:30
    • Chiều: 12:30 – 16:30

    Thứ 7: Sáng: 07:30 – 11:30

    Nghỉ chiều thứ 7 và ngày Chủ nhật.

    Giờ làm việc tại phòng khám nhi

    • Từ thứ 2 đến Chủ nhật: từ 08:00 – 17:00. Sau 17:00 có bác sĩ Nhi trực khám Cấp cứu
    • Lịch tiêm vaccine cho trẻ em trong tuần từ thứ hai đến thứ sáu và sáng thứ bảy

    Các chuyên khoa của Bệnh viện Đa khoa Vinmec Times City

    Hiện nay Bệnh viện Vinmec Times City đang có 9 khoa hoạt động nhằm phục vụ nhu cầu của các bệnh nhân đến khám:

    • Hồi sức cấp cứu
    • Gây mê – điều trị đau
    • Khám sức khỏe tổng quát
    • Tim mạch
    • Ung bướu – xạ trị
    • Nhi
    • Chẩn đoán hình ảnh
    • Xét nghiệm
    • Dược

    Các dịch vụ của Bệnh viện Đa khoa Vinmec Times City

    Các dịch vụ thai sản trọn gói

    Bệnh viện Đa khoa Vinmec Times City đang cung cấp các dịch vụ thai sản trọn gói với chất lượng vượt trội. Khi tham gia các gói này, khách hàng sẽ nhận được nhiều lợi ích:

    • Xét nghiệm thường quy
    • Theo dõi tim thai
    • khám thai. 
    • Xét nghiệm sàng lọc

    Gói thu thập và xử lý máu cuống rốn

    Hệ thống Y tế Vinmec đã liên kết với nhiều bệnh viện trên cả nước để có thể thu thập mẫu máu cuống rốn tại các bệnh viện ngoài hệ thống Vinmec.

    Khách hàng khi có nhu cầu lưu trữ tế bào gốc máu cuống rốn khi sinh tại các bệnh viện ngoài hệ thống Vinmec chỉ cần liên hệ, Vinmec sẽ có đội ngũ cán bộ nhân viên hỗ trợ tư vấn hướng dẫn cụ thể gia đình sản phụ các khâu chuẩn bị và sẵn sàng cho việc lưu trữ máu cuống rốn.

    Các gói khám sức khỏe tổng quát

    Hiện nay, chuỗi bệnh viện vinmec đang cung cấp cho bệnh nhân đến khám các gói khám sức khỏe tổng quát. Các gói khám này được tạo ra với mục tiêu để bệnh nhân tiếp cận được toàn bộ tình trạng sức khỏe của mình. Đồng thời phát hiện sớm, can thiệp, điều trị kịp thời nhằm làm giảm đến mức tối thiểu những biến chứng của những bệnh hiểm nghèo đe dọa cuộc sống.

    Các gói khám tầm soát ung thư

    Cùng với các gói khám về sức khỏe, hiện nay bệnh viện cũng đang cung cấp các gói tầm soát ung thư. Khi sử dụng các gói tầm soát này, bệnh nhân sẽ kiểm tra được các nguy cơ gây ra ung thư cho cơ thể và từ đó có các phương pháp chữa trị và phòng tránh kịp thời.

    Các gói dịch vụ sàng lọc gan mật

    Vinmec đang cung cấp các dịch vụ sàng lọc gan mật với chất lượng vượt trội. Sử dụng các gói khám này sẽ đem đến cho bạn đọc nhiều lợi ích to lớn:

    • Đánh giá khả năng làm việc của gan thông qua các xét nghiệm men gan
    • Đánh giá chức năng mật; dinh dưỡng lòng mạch
    • Tầm soát sớm ung thư gan
    • Đánh giá trạng thái gan mật qua hình ảnh siêu âm và các bệnh có nguy cơ ảnh hưởng gây ra bệnh gan/làm bệnh gan nặng hơn
    • ….

    Quy trình của Bệnh viện Đa khoa Vinmec Times City

    Để bạn đọc thuận tiện hơn trong lần thăm khám của mình, AZThuoc.com  xin gửi đến bạn đọc quy trình khám bệnh tại bệnh viện Vinmec:

    Quy trình Bệnh viện Vinmec Times City Hà Nội
    Quy trình Bệnh viện Vinmec Times City Hà Nội

    Cơ sở vật chất của Bệnh viện Đa khoa Vinmec Times City

    Bệnh viện Vinmec Times City được đầu tư mạnh mẽ. Bệnh viện liên tục tiếp nhận được các thiết bị mới. Từ đó chất lượng khám chữa bệnh ở đây liên tục được nâng cao. Dưới đây, AZThuoc.com đã tổng hợp một số trang thiết bị tiên tiến tại bệnh viện:

    Khoa Chẩn đoán hình ảnh

    • Phòng siêu âm Doppler màu. Máy siêu âm vú tự động 3D
    • Máy CT 128 dãy (Siemens).
    • Máy CT 256 với 2 mức năng lượng (GE). 
    • Hệ thống cộng hưởng từ 3.0 Tesla.
    • Hệ thống Máy chụp X quang kỹ thuật số. Máy đo loãng xương.
    • Máy chụp DSA 2 bình diện
    • Máy PET/CT, máy SPECT/CT

    Khoa Xét nghiệm

    • Hệ thống xét nghiệm sinh hóa,miễn dịch của hãng Beckman Coulter.

    Đơn nguyên Hỗ trợ sinh sản

    • Hệ thống vi tiêm của hãng Narishige.
    • Hệ thống kính hiển vi thao tác của hãng Olympus.
    • Tủ nuôi cấy đơn mini.

    Trung tâm Xạ trị.

    • Hệ thống xạ trị gia tốc tuyến tính Clinax iX của hãng Varian.

    Phòng Thận nhân tạo.

    • Hệ thống máy lọc máu HDF online của hãng Fresilus.

    Trung tâm Nội soi tiêu hóa.

    • Hệ thống nội soi tiêu hóa toàn diện có chức năng chẩn đoán ung thư sớm.

    Bảng giá của Bệnh viện Đa khoa Vinmec Times City

    Tùy vào tình trạng bệnh lý và phương pháp lựa chọn chữa trị thì chi phí khám ở Bệnh viện đa khoa quốc tế Vinmec Times City có thể khác nhau. Do đó, để biết chính xác và chi tiết bảng giá khám bệnh. Các bạn hãy liên hệ trực tiếp với bệnh viện để được tư vấn cụ thể hơn nhé!

    Bên cạnh đó, AZThuoc.com đã tìm hiểu chi phí của một số các dịch vụ cơ bản tại bệnh viện thông qua bài viết sau Bảng giá dịch vụ của Bệnh viện đa khoa quốc tế Vinmec

    Đánh giá về Bệnh viện Đa khoa Vinmec Times City

    Bệnh viện Đa khoa Vinmec là một trong những địa điểm khám chữa bệnh hàng đầu tại Hà Nội. Bệnh viện được đánh giá rất cao đặc biệt thông qua các trang thiết bị tại bệnh viện. Cùng với đó đội ngũ bác sĩ của bệnh viện giàu kinh nghiệm công tác và luôn tận tâm với người bệnh cũng tạo dấu ấn rất lớn đến bệnh nhân. Tuy nhiên, đi cùng với chất lượng thì chi phí khám bệnh của bệnh viện cũng được đánh giá là khá cao so với mặt bằng chung. Vì thế, các bệnh nhân cần có lựa chọn chính xác về gói khám và dịch vụ để có thể phù hợp với túi tiền của mình nhé. Dù vậy, Bệnh viện là địa chỉ khám bệnh uy tín hàng đầu cho các bạn đọc ở Hà Nội.

    Bệnh viện Đa khoa Vinmec Times City
    Bệnh viện Đa khoa Vinmec Times City

    Một số đánh giá về Bệnh viện Đa khoa Vinmec Times City trên Google Maps:

    • Dau Huy Ngoc: “Sử dụng dịch vụ sinh em bé tại bệnh viện Vinmec, gia đình hoàn toàn hài lòng về chất lượng 5 sao của bệnh viện”
    • Ngo the vinh: “Vật chất khang trang sạch sẽ, nhân viên nhiệt tình chuyên nghiệp.”
    • NT Hung: “Dịch vụ tốt, bác sĩ y tá đều thân thiện nhiệt tình”
    • Hồng Trịnh Minh: “Chất lượng tốt, đội ngũ bác sỹ y tá nhiệt tình thân thiện. Chữa bệnh như đi nghỉ dưỡng”
    • Trúc Nhi TV: “Chất lượng tốt. Đội ngũ nhân viên y bác sĩ tới hướng dẫn nhiệt tình. Đúng là đắt sắt ra miếng. Chất lượng khám chữa bệnh tốt. Nếu mua theo gói sẽ rẻ hơn là khi khám lẻ từng phòng riêng.”

    Thông tin liên hệ của Bệnh viện Đa khoa Vinmec Times City

    Hiện nay, bệnh nhân có thể liên hệ với bệnh viện qua nhiều phương thức:

    • Số điện thoại: 0243 9743 556
    • Website: vinmec.com
    • Facebook: Vinmec

    Như vậy, AZThuoc.com vừa cung cấp cho bạn những thông tin cơ bản và hữu ích về Bệnh viện Đa khoa Vinmec Times City. Mong rằng những thông tin này sẽ giúp ích cho bạn trong quá trình thăm khám, chữa bệnh của mình.

    Nguồn bài viết được AZThuoc tổng hợp và biên soạn lại từ các sở y tế tỉnh thành medinet.hochiminhcity.gov.vn, soyte.hanoi.gov.vn, nguồn bộ y tế moh.gov.vn. 

    Nội dung của AZThuoc.com chỉ nhằm mục đích cung cấp thông tin về Bệnh viện Đa khoa Vinmec Times City – Quy trình và chất lượng? và không nhằm mục đích thay thế cho tư vấn, chẩn đoán hoặc điều trị y tế chuyên nghiệp. Vui lòng liên hệ với bác sĩ hoặc phòng khám, bệnh viện gần nhất để được tư vấn. Chúng tôi miễn trừ trách nhiệm y tế nếu bệnh nhân tự ý sử dụng thuốc mà không tuân theo chỉ định của bác sĩ.