Bảng giá dịch vụ của Bệnh viện đa khoa quốc tế Vinmec

Bệnh viện Đa khoa Quốc tế Vinmec Central Park

AZThuoc chia sẻ bài viết: Bảng giá dịch vụ của Bệnh viện đa khoa quốc tế Vinmec, bạn đọc quan tâm vui lòng bình luận bên dưới để giải đáp. 

Bệnh viện đa khoa quốc tế Vinmec là địa chỉ khám chữa bệnh uy tín và chất lượng hàng đầu TPHCM. Đây là địa chỉ thăm khám và chữa trị bệnh được nhiều người dân trong khu vực tin tưởng. Bệnh viện đã có thể thực hiện đa dạng các dịch vụ khám chữa bệnh như điều trị chuyên sâu, lưu trú điều trị,…… tùy theo nhu cầu của người đến khám. Cùng AZThuoc.com tìm hiểu thêm về Bảng giá của Bệnh viện đa khoa quốc tế Vinmec để có thêm chuẩn bị kiến thức thăm khám cho mình nhé! 

Bạn đọc có thể tham khảo thêm:

  • Địa chỉ khám bệnh uy tín gần bạn
  • Bác sĩ giỏi từ các bệnh viện uy tín trên cả nước
  • Thông tin về bệnh viện công, bệnh viện tư uy tín

Bệnh viện đa khoa quốc tế Vinmec ở đâu?

Vinmec là Hệ thống Y tế phi lợi nhuận do Vingroup phát triển. Ra đời năm 2012, Vinmec hiện có 7 bệnh viện đa khoa đi vào hoạt động. Bệnh viện có cơ sở vật chất vượt trội; đội ngũ chuyên gia, bác sỹ đầu ngành. Ngoài ra bệnh viện còn liên tục có các phương pháp điều trị mới nhất, đến nay Vinmec đã trở thành địa chỉ chăm sóc sức khỏe tiêu chuẩn quốc tế tại Việt Nam. Chi phí khám bệnh của Bệnh viện đa khoa quốc tế Vinmec nhận đánh giá tích cực từ phía các bệnh nhân đến khám.

Bệnh viện Đa khoa Quốc tế Vinmec Central Park
Bệnh viện Đa khoa Quốc tế Vinmec Central Park
  • Hiện nay bệnh viện đang tọa lạc tại địa chỉ số 720A Điện Biên Phủ, P22, Q. Bình Thạnh, TPHCM.
  • Số điện thoại của Bệnh viện đa khoa quốc tế Vinmec: (+84) 8 352 0338
  • Website: vinmec.com
  • Fax: (+84) 8 3520 3366

Các chuyên khoa

Hiện nay bệnh viện đang có 9 khoa đang phục vụ nhu cầu của các bệnh nhân đến khám:

  • Hồi sức cấp cứu
  • Gây mê – điều trị đau
  • Khám sức khỏe tổng quát
  • Tim mạch
  • Ung bướu – xạ trị
  • Nhi
  • Chẩn đoán hình ảnh
  • Xét nghiệm
  • Dược

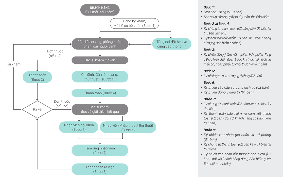
Quy trình khám bệnh tại Bệnh viện Vinmec Central Park

  • Bước 1: Điền phiếu đăng ký và Sao chụp các loại giấy tờ tùy thân, thẻ Bảo hiểm…
  • Bước 2: Ký chứng từ thanh toán và Ký thanh toán bảo hiểm
  • Bước 3: Ký phiếu đồng ý làm xét nghiệm HIV, phiếu đồng ý thực hiện chẩn đoán trước khi thực hiện dịch vụ hoặc phiếu từ chối thực hiện
  • Bước 4: Ký chứng từ thanh toán và Ký thanh toán bảo hiểm
  • Bước 5: Ký phiếu yêu cầu sử dụng dịch vụ
  • Bước 6: Ký phiếu yêu cầu sử dụng dịch vụ và Ký phiếu đồng ý điều trị
  • Bước 7: Ký chứng từ thanh toán và Ký thanh toán bảo hiểm và cam kết thanh toán
  • Bước 8: Ký phiếu xác nhận giờ nhận và trả phòng. Ký chứng từ thanh toán. Ký phiếu xác nhận bồi thường bảo hiểm.
Quy trình khám bệnh của bệnh viện
Quy trình khám bệnh của bệnh viện

Bảng giá dịch vụ tại Bệnh viện đa khoa quốc tế Vinmec

Tùy vào tình trạng bệnh lý và phương pháp lựa chọn chữa trị thì giá khám ở Bệnh viện đa khoa quốc tế Vinmec Central Park có thể khác nhau. Do đó, để biết chính xác chi phí khám bệnh của Bệnh viện đa khoa quốc tế Vinmec. Các bạn hãy liên hệ trực tiếp với bệnh viện để được tư vấn cụ thể hơn nhé!

Bên cạnh đó, AZThuoc.com đã tìm hiểu chi phí của một số các dịch vụ cơ bản tại bệnh viện như sau:

Bảng giá dịch vụ của Bệnh viện đa khoa quốc tế Vinmec
Bảng giá dịch vụ của Bệnh viện đa khoa quốc tế Vinmec

Review về bảng giá tại Bệnh viện đa khoa quốc tế Vinmec

Bệnh viện đa khoa quốc tế Vinmec là một trong những bệnh viện chuyên khám đa khoa uy tín tại khu vực TPHCM. Chi phí khám bệnh tại Bệnh viện đa khoa quốc tế Vinmec ở mức tương đối hợp lý cho các người bệnh đến khám có thể yên tâm về quá trình thăm khám của mình. Bệnh viện luôn đảm bảo về kinh nghiệm đội ngũ bác sĩ cũng như các thiết bị hỗ trợ. Khi có vấn đề về sức khỏe , bạn đọc có thể khám tại đây nếu đang ở khu vực TPHCM.

Bệnh viện đa khoa quốc tế Vinmec Central Park
Bệnh viện đa khoa quốc tế Vinmec Central Park

Ngoài ra, bạn có thể tham khảo ý kiến của bạn bè hoặc người thân để có những review trung thực và chính xác.

Như vậy, AZThuoc.com vừa cung cấp cho bạn những thông tin cơ bản và hữu ích về Bảng giá của Bệnh viện đa khoa quốc tế Vinmec. Mong rằng những thông tin này sẽ giúp ích cho bạn trong quá trình thăm khám, chữa bệnh của mình.

Nguồn bài viết được AZThuoc tổng hợp và biên soạn lại từ các sở y tế tỉnh thành medinet.hochiminhcity.gov.vn, soyte.hanoi.gov.vn, nguồn bộ y tế moh.gov.vn. 

Nội dung của AZThuoc.com chỉ nhằm mục đích cung cấp thông tin về Bảng giá dịch vụ của Bệnh viện đa khoa quốc tế Vinmec và không nhằm mục đích thay thế cho tư vấn, chẩn đoán hoặc điều trị y tế chuyên nghiệp. Vui lòng liên hệ với bác sĩ hoặc phòng khám, bệnh viện gần nhất để được tư vấn. Chúng tôi miễn trừ trách nhiệm y tế nếu bệnh nhân tự ý sử dụng thuốc mà không tuân theo chỉ định của bác sĩ.

Bình luận

Để lại một bình luận

Email của bạn sẽ không được hiển thị công khai. Các trường bắt buộc được đánh dấu *